留学生公私立保险详解
作为留学和工作期间换过五家公私立保险的人,我有话要说…….
本文目的:给大家排坑,填坑!!
首先,德国公立保险是指由德国政府设立和管理的社会保险制度,包括医疗保险、养老保险、失业保险和工伤保险等。这些保险是强制的义务,确保德国公民在生病、失业或年老时能够得到基本的保障和福利。
我们留学生入境一般要求必须办理的是医疗保险。
本文主要有以下部分,大家可以按需跳过,根据目录选择自己需要的部分:
德国留学递交签证的时候,需要办理哪些保险(递签+入学分别需要办理什么保险)
- 德国语言班需要办理什么保险?
- 德国本科/硕士入学需要办什么保险?
- 德国博士入学需要办理什么保险?
德国公立保险(保险范围)
各公立保险差异(服务和价格差别)
如何在网上免费办理公立保险(最全教程)
保姆级保险薅羊毛攻略(打急救车那么贵,费用能报吗,疫苗能报吗,corona-test能报吗?)
主要介绍我自己和周围大部分同学办理的DAK,Barmer,TK,当然这三家这也是德国留学生最常办理的公立保险。
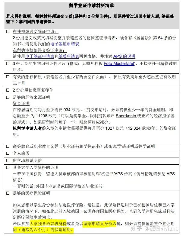
问题一:德国留学递交签证的时候,需要办理哪些保险?
德国语言班需要办理什么保险?
德国政府要求:无论是私立语言班还是公立语言班,只能办理私保。但大学预备班的语言班可以办理公保。
德国本科/硕士入学需要办什么保险?
德国政府要求:无论是本科还是硕士在读期间,都只能办公保。
但这里存在一个入境保险(且只能是私保):
入境递签的保险(入境前)+公立保险(入学保险)
递签保险:一般是入境保险+入学保险,就是你还没入学,有了大学录取通知书,但是还没有到德国的大学进行后续注册,所以暂时办不了公立保险,但签证要求你需要保险才能入境,此时就需要一个入境的保险(一般按天算,每天大概1-3欧不等,总的来说比公保便宜,但服务项目少很多) 入境保险:如cc(care concept保险)(有中文官网可以直接办),ERV(这个德国公司,只有德语和英文的官网,建议使用谷歌翻译的插件,直接转成汉语)等
这里是留学签证要求我们必须办理的六个月医疗保险证明(建议一般是公立医疗保险)

德国博士入学需要办理什么保险?
德国合同制博士只能办理公保,奖学金博士(如CSC奖学金)可以办理私保。
有时候需要用到递签或者申根签证保险
公立医疗保险覆盖范围:
- 医疗保险:DAK、TK和Barmer都提供全面的医疗保险,包括住院治疗、药品费用、看诊费用、医疗器械费用等。
- 预防保健:这些保险公司都鼓励并支持预防保健,提供各种健康促进计划、免费疫苗接种、体检等服务,以帮助保障被保险人的健康。
- 家庭医生:这些保险公司提供家庭医生计划,让被保险人可以选择固定的家庭医生,建立更好的医疗关系。
- 特殊治疗:这些保险公司还提供特殊治疗的费用报销,如康复治疗、心理治疗、护理等。
- 国际医疗保险:这些保险公司也提供国际医疗保险,可以保障被保险人在国外发生的医疗费用。
DAK公立保险
线上申请:DAK公立保险申请(中文版)
总部在汉堡,营业点400个。目前是德国本土最大的公立保险公司,基本上每个城市都有他们的保险营业点,DAK目前和大多数公保公司一样,对部分年龄段(18岁以内可报销HPV疫苗)的用户不支付宫颈癌疫苗的费用,但是为了吸引保户,也提供了大量诱人的服务内容:
国际学生证
注意!!!一定在首次入保时申请,国际学生证一共三年,价值45欧。
可以免费注册成为德国宝马旗下的租车公司Drive Now的会员;购买Flixbus大巴票有折扣;全球旅游景点博物馆享受学生价等。
插播下:
之前朋友办理了国际学生卡,去希腊游玩,好多博物馆一分钱没花就可以入场!!买大巴票还可以用国际学生卡,超省钱!
专业洗牙
这项很赞,一般公保不支付专业洗牙的费用,而DAK每年报销60欧的专业洗牙。
健康返现
如果一年内除了洗牙没有看医生,则获得DAK的奖励,返65欧。
返现活动
DAK也提供返现活动,比如正常的BMI(身高体重比)/正常的血压/每年坚持体检/参加健身房等等都是获得返现的筹码,有些甚至在药店就能完成。DAK官网会提供返现通道。
这里建议大家加入这个项目,官网叫Fit&travel附加险,因为这个项目完全免费,39岁以内的学生一分钱都不用花!!如果超过39的话,建议可以不用选,对经常出去玩的小伙伴,非常有用,尤其是报销健身房费用,包括:
- 健康基金:用于支付体育社团费或健身房的费用;瑜伽或普拉提课程,每年任意一项依次报销60-60-120欧,三年最高240欧。
- 三年内旅行疫苗的额外支付,在DAK支付的基础上,再多付每年100欧,上限300欧
- 每次旅行长达三个月的境外医疗保险,能在国外享有私人医生级别的门诊和住院待遇,以及医疗运送和运回德国治疗的运费
- 因意外事故导致住院时,可以选择单/双人间和主任医生或专家,如果是公保一般不能选择病房或医生。除此之外,支付最多10欧x28天的住院费。
- 旅行类
学姐举个薅羊毛的例子:
flixbus就是汽车界神器,和德铁(Deutsche Bahn)的super spar preis一样,偶尔可以抢到巨便宜的车票,比如从德累斯盾(德国)—布拉格(捷克),只有9.9欧!!加上代金券3欧,9.9-3=6.9欧,从德国去捷克玩一圈!!完美。

- free IETS COURSE
- 软件/数码设备
比如西部数据(WS)硬盘20% rabatt
德国打折的时间比较少,一般年底(黑五圣诞啥的),不像国内天天打折,且包邮比较少,一般都是100欧起,50欧起才包邮,不像国内9块9包邮
- 外卖
Lieferando rabatt,虽然德国的外卖确实远远比不上中国,但偶尔不想做饭可以随便薅点羊毛….
Barmer公立保险
线上申请:Barmer公立保险申请
这是英文网站,但她们家有中文客服,她们家的客服小姐姐是三家保险中最有耐心的,亲身经历TK的中文客服讲道理回复比较慢而且不太有耐心….但TK的德语客服比中文客服服务态度要好很多很多。。。。如果已经用了TK,建议多问问德语客服。如果
Barmer这家公立保险是上市公司,在德国本地和其它国际留学生比较出名(尤其是俄罗斯的留学生,大部分都用的barmer),营业点覆盖和DAK差不多,基本上全德每个城市都有,都比TK的100多个营业网点多了三倍,这样有事找保险公司的时候,会方便很多,但因为他们以前基本上不做中国的市场,所以一直用英文官网。
Barmer,价格和DAK价格一致(23以内的学生是119,79€一个月,有23岁以上的学生是122.79€一个月),比TK每个月贵2.7欧左右,但服务上比TK好。但它比TK,可以报销额外的注射费,尤其是打疫苗的时候,一针注射费一般15欧左右,全部都报,TK和DAK都不报销这类注射费用。

跟DAK和TK比的话,有个好处是身体健康的情况下,每年最多可以拿到健康激励金,是每年250欧,像我来德国的前五年几乎完全没去过医院,除了体检疫苗,TK的健康返现给了65EUR一年,就是只要你没有看诊治疗,申请过健康基金,那年末就给你银行账户打TK是65欧的健康激励金,DAK也是65欧。
健康激励金申请:
如果你是接种了疫苗,做体检,看牙医之类的,就官网上直接申请健康返款就行。
医疗保险的服务:TK和Barmer,DAK的疾病覆盖范围基本一致
个人经历:
当时从TK换到了Barmer,原因是保费差不多的情况下,Barmer在德国服务网点更多一些,全德有342家,TK100多家网点,比如我朋友当时去了东德的小城市(Mühlhausen),去前担心没有服务网点,事实证明该村确实没有服务点,延签前要跑去离学校200公里的地方办证明….果断换保…(当然也可以通过TK APP申请寄信解决,然鹅比较费时间,写邮件等注册啥的,但刚来德国时,啥也不懂,也无人可问,去服务点问比较直接,比较中国人思维吧)
而因为要打HPV疫苗(年龄关系,早已突破了18岁,所以没办DAK),TK和Barmer都可以报销HPV疫苗27岁,但TK只能报销疫苗费用,不报销诊所的注射费(一针10-15欧)等。而Barmer确实全保,最后注射费用也报了。
插播下HPV报销流程

看了病,医生开了处方药,那还能返款吗??
能,只要除了花费的部分,剩下的部分都可以返款…

- 其它服务费用:高校体育课程报销 , 每年 2 次,
我当时报了骑马(30EUR)和高尔夫(45EUR)的学校运动课!!薅羊毛到极致!!
- 每年 50€ 补助 : 专 业洗牙 / 配眼镜等 本人洗牙花了30欧
- 100% 报销旅行疫苗接种费用
这个没试过,哪天去非洲了应该会试下疟疾疫苗
- 一些常用疫苗:HPV(27 岁 以下投保 人 ), 蜱传脑炎疫苗100% 报销(德国夏天必打!!一旦感染十分严重)
Barmer官网申请指南
1.点get started

2.填写邮箱:

3.填写名字(不是姓噢),点continue

4.填写名,点continue

5.填写生日

6.填性别

7.问你是否有德国地址,如果是在国内过来,直接填no就行

8.问你的身份,因为不同的身份状态(employed是普通职员),保险费用不同,如果是学生一定要选学生 student

9.问你大学是否在德国?选yes

10.你将要入学的大学?写你的大学名称,然后选中下拉栏

11.你之前投保的国家:中国

12.作为学生,你平时有每周工作超过20小时吗,记得一定选no

13.你啥时候开学?记得选入学时间,不是通知书时间,一般都是夏季学期4月1日或冬季学期10月1日

14.出生时,你的姓是啥。这里基本填no就行。。。。因为外国人会有出生名和结婚之后的名也会有变化,我们中国人不用管哈

15.出生城市(因为中国是省市区,写省或者直辖市,不要写村县,直接填你护照上的地址就行),出生国家中国

16 你是哪个国家的公民?

17.你现在有收到退休金吗,直接选没有

18.你想让你的家属受保吗?比如 未工作但永久居住在德国的子女或配偶。如果没有结婚的话,都可以选no!!

19.你需要抚养孩子吗?一般都没有吧,有的话,可以选有,保费还会低一些

20.在线签个名就行,点submit

TK公立保险
待更
德国看病流程:

寻找家庭医生:
在谷歌上直接搜索关键词“Hausarzt”,然后根据电话预约,或者直接导航到地点,然后现场预约
我叫了救护车,还住院了,会不会很贵,能报销吗?
能,公立保险都报销,一般 5-10欧按天按需支付
在德国,第三方责任险(Private Haftpflichtversicherung)是最受欢迎且最重要的保险,如果全世界保险只能选一个保险的话,德国人会选这个。一是便宜,一年不到100欧,二是德国人租房比例超过50%。
而如果在日常生活中不小心损坏了别人的财产或伤害了别人,比如自行车丢了,租房把钥匙丢了,租房的时间浴室地板坏了,或者电器坏了,都可以赔付。
这个保险最好在德国的人都要买,因为一旦不小心,尤其市租房,对他人造成损失,将收到天价罚单。比如骑车撞人,再比如比如钥匙掉了,重新配一套就是几百甚至几千的损失;或者不小心没关水龙头,水渗到楼下,如果没有这个保险,那损失就大了。尤其建议在德国租房子前购买第三方责任险(因为保险有生效期)。
注意:
- 赔付的是物品损坏时的当时实际价值,并不按照重新购买的价值来进行赔偿。
- 不针对家养宠物对房子造成的损坏。例如,租户家中的宠物狗将所租房子的门框咬坏等。这种情况下,保险公司有专门针对宠物的附加的宠物责任险,养宠物的租户可以通过买此保险来解决宠物对房屋造成损坏所引起巨额赔偿。
第三方责任险——一般保险内容和范围:

第三方责任保险——注意事项:
德国市场上有许多不同的合同,每个合同的保险范围都不一样。一定要细看!!!不要出现到时候报不了的情况!!
- Allmählichkeitsschäden,至少要涵盖300万欧元的损失范围;
- Computer,必须投保至少50万欧元,以防止电脑病毒等问题对他人造成损失;
- Lagerung gewässergefährdender Substanzen und Häusliche Abwässer,涉及到用水方面的,应该至少涵盖300万欧元的损失范围;
- Mietsachschäden,涉及到租房方面的,应至少涵盖300万欧元的损失范围,不仅包括自己住的房子,还包括 Ferienhaus等;
- Schutz im Ausland,在国外逗留期间也要在范围里面。
当您选择保险公司时,需要注意以下事项:
- 投保额-Versicherungssumme,您的保险合同的保险金额应该至少为300万欧元;
- 范围,要看看保险合同的保险范围是否覆盖了基本的保险内容,并根据自身情况进行必要的补充,例如保钥匙等;
- 询问,如果您不确定是否在保险范围内,可以直接向保险公司进行询问;
- 保费,一般按年付比较便宜100欧不到;
- 自负部分,有些合同需要自负一定比例的损失;
- 解约,提前3个月解约,否则可能需要延长1年;
- 报告,如果损失发生,需要在1周内向保险公司报告理赔,最好是书面的;
- 强调无意失误(Verschulden),报告保险公司时一定要强调是无心之失,否则保险公司可以以mangelndes Verschulden拒绝支付。
报销流程
比如租房的地板坏了,请按照以下步骤操作:
- 立即将这个事情也就是损失,报告给保险公司(发邮件)
- 我们和房东都会收到一份表格,双方填写后,寄回给保险公司。
- 一旦 保险公司收到这两份表格,申请被审查。
- 一旦被受理,房东将在提交维修发票后获得付款赔偿。
第三方责任险申请:
这个是我自己用的保险,因为是德国公司,只有德语或者英语版,建议大家自己用谷歌翻译的插件直接换成中文,然后大家也可以在网上找找别的对比下,有好的可以在评论区里推荐下。